欢迎访问四川普林财税管理集团有限公司 ![官方网站]
行业资讯

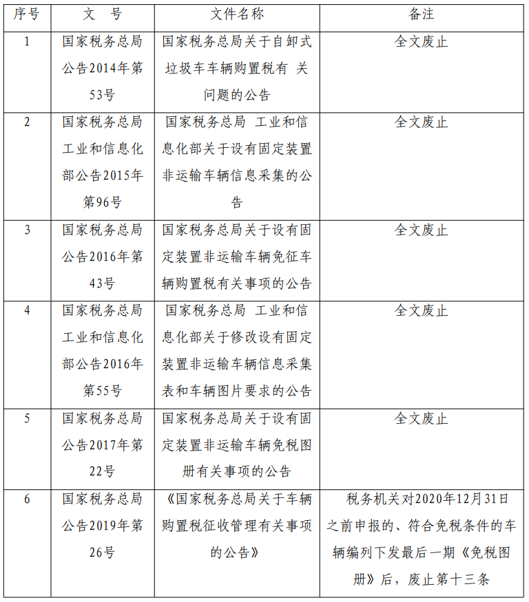
明年起执行!这6个车辆购置税文件全文废止或部分条款废止

发布时间:2020-12-21   点击次数:4389

近日,国家税务总局、工业和信息化部联合发布《关于设有固定装置的非运输专用作业车辆免征车辆购置税有关管理事项的公告》(国家税务总局 工业和信息化部公告2020年第20号),并自2021年1月1日起施行。《车辆购置税全文废止和部分条款废止的文件目录》同日生效。


车辆购置税全文废止和部分条款废止的

文件目录


图片



来源:国家税务总局


在线咨询

电话咨询

咨询电话

www.tlkjt.com
www.cdtlk.com

关注我们

www.oa26.com

关注微信

www.1584.com.cn
在线留言 在线留言

在线留言

www.tlkvi.com 回顶部